千手千眼观音院

便捷导航

点新闻

当前位置 > 新闻动态  >  寺院公告信息详细
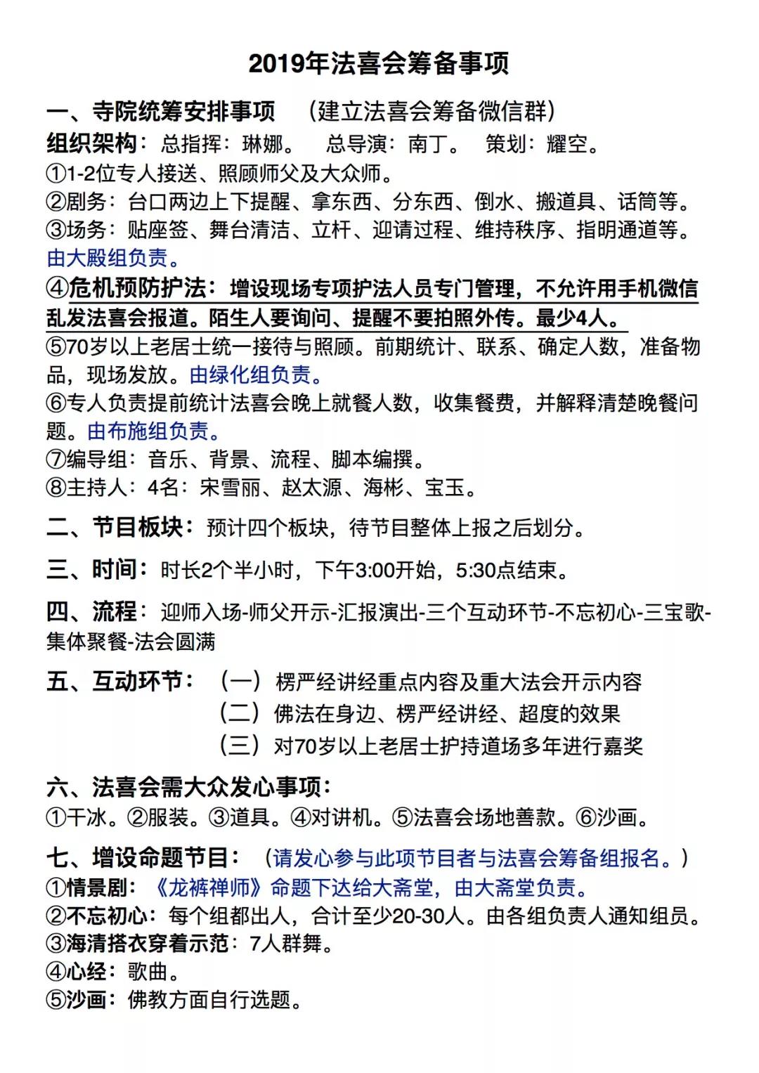
2019年法喜会筹备事项
来源:本站 作者:admin 更新时间:2019/11/27 15:37:06 点击数:

       呼和浩特市千手千眼观音院一年一度法喜会即将来临,为更好地开展法喜会筹备工作,现通知如下:

  1. 请各部门及有意愿参与的工作组及个人踊跃报名命题节目,把一年来学佛修行、听经闻法的感悟心得向诸佛菩萨汇报,与大众分享。命题节目内容详见筹备事项。自选节目体裁不限,歌曲、舞蹈、器乐、朗诵、演讲、曲艺、小品、武术等多种形式均可。

    节目上报时间:2019年11月27日——12月25日

    第一次彩排时间:2019年12月28日

  2. 法喜会中需各工作组配合完成事项,请各组负责人知晓并着手筹备,过程中有需沟通事项请及时与法喜会工作组沟通。

  3. 有发心参与法喜会现场服务工作者、申请进法喜会筹备微信群事宜请与法喜会工作组联系。

    联系人:琳娜:13734816468

                    耀空:18947102400

微信图片_20191127153634.jpg



【 收藏本页 】 【 打印文件 】 【 关闭窗口 】